欢迎来到陕西大绿地有害生物防治有限公司官方网站
收藏本站
|
网站地图
|
在线留言
|
联系我们
专注消毒、杀虫、药械销售
24小时服务热线:
029-88625686 029-88625686
网站首页
企业信息
公司简介
荣誉资质
企业文化
组织机构
荣誉资质
服务项目
灭蟑服务
灭蚊蝇服务
灭鼠服务
消毒服务
病媒生物监测
环境治理
林业害虫防治
供应产品
灭跳蚤
器械
消毒用品
灭蝇类
灭臭虫类
灭白蚁类
灭蚊类
灭鼠类
监测器械
灭蟑类
成功案例
医院/学校
工厂/厂房
事业单位
集团/公司
新闻资讯
公司新闻
常见问题
人才招聘
联系我们
销售客服
电话:029-88625686
销售客服
电话:029-88625686
技术咨询
电话:029-88625686
新闻资讯
公司新闻
常见问题
当前位置:
首页
>
新闻资讯
>
常见问题
常见问题
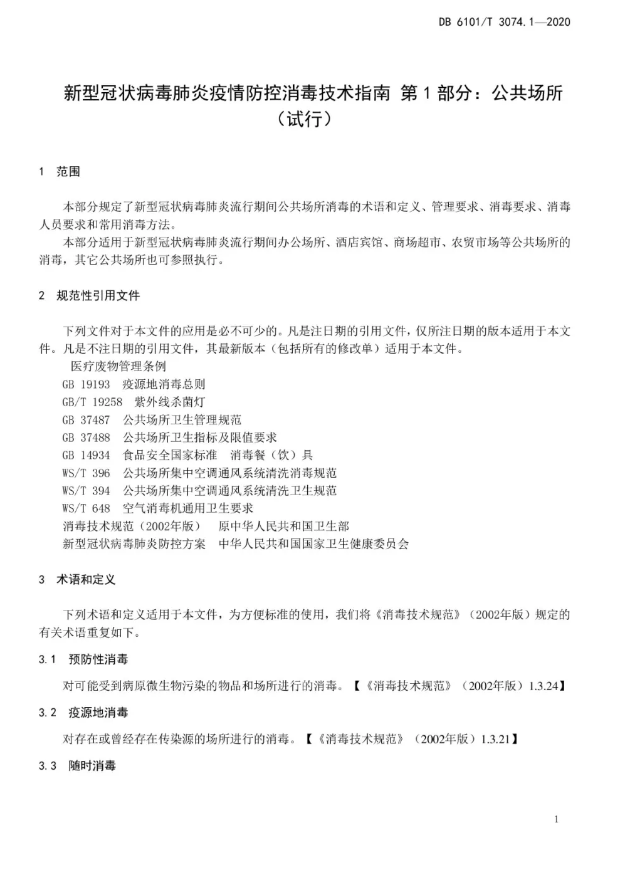
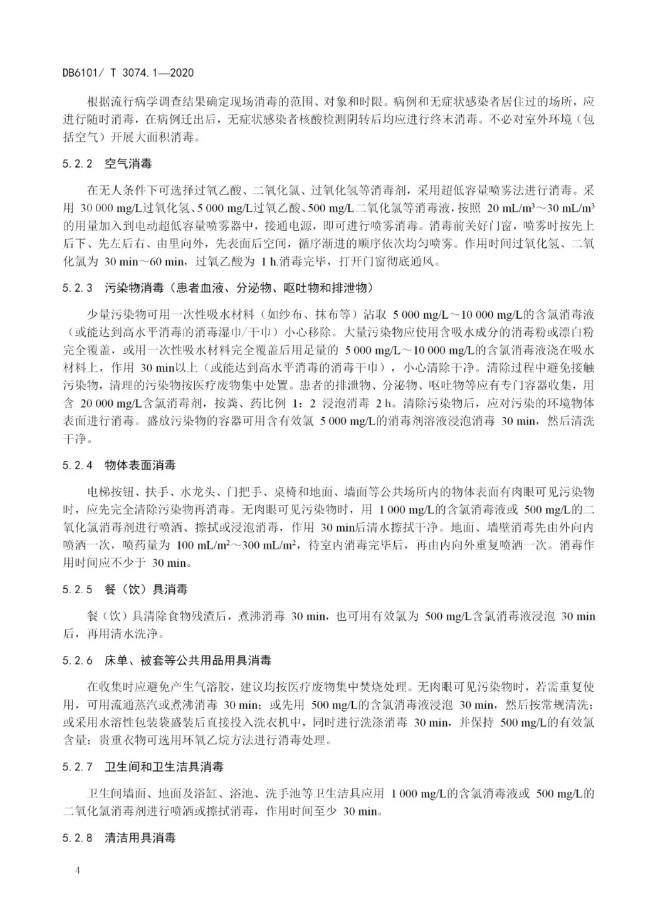
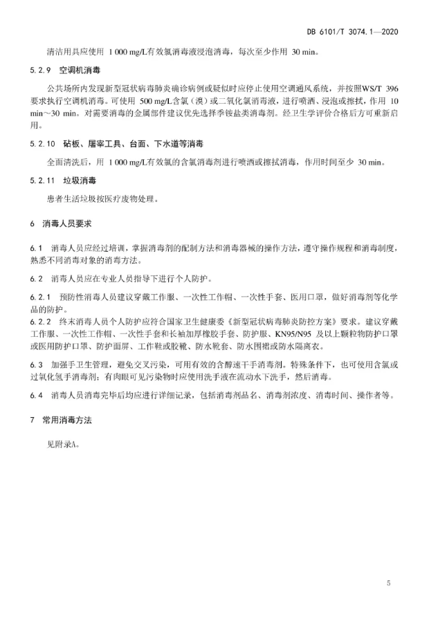
新型冠状病毒肺炎疫情防控 消毒技术指南 第1部分:公共场所
发布时间:2021-01-25 14:52:11 浏览次数:
19
上一篇:
出血热预防知识
下一篇:
你的口罩能防新冠病毒吗?
返回
陕西大绿地有害生物防治有限公司 | 版权所有 地址:西安市莲湖区丰禾路251号鑫苑中心3203室 电话:029-88625686
备案/许可证编号为:
陕ICP备2024053217号-1
QQ客服
客服热线
029-88625686
工作时间:9:00-17:00
返回顶部